4月27日下午,由护理学系举办的2015级护理学专业技能操作比赛在护理楼圆满落幕。比赛邀请连云港市第一人民医院许丽、徐艳、杨丽萍、徐萍老师与护理学系专任老师担任评委,护理实验中心余宏主任担任督导。
通过前期的宣传,赛前的指导和培训,一批优秀的选手在经过严格筛选后脱颖而出,成功进入决赛。这次比赛共分为两组同时进行,操作项目包括无菌操作和吸氧。为了体现比赛的专业性和公平性,评委两人一组,分别由医院护士长和学院老师组成。
比赛中,参赛选手们穿戴整齐,以十分投入的态度和饱满的精神对待此次比赛,动作规范,一丝不苟,展现了选手们在专业技能学习中应掌握的娴熟技术,评委现场指导并提出建议。最后,评委对此次比赛进行点评,选手们虚心聆听评委所提出的意见。
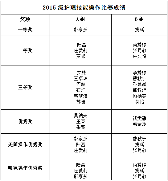
在比赛中,参赛选手们受益匪浅,其表现出的娴熟的技能操作、专业的职业素养,获得了评委的一致好评,相信通过这次比赛选手们的护理技能操作水平能够得到很大提升。获奖名单如下:



护理学系
2017年4月28日